Chinese HF power amplifier SSB CW 1000W MOSFET VRF2933 copper and heat sink no LDMOS

HF power amplifier 1000W with modern MOSFET transistors VRF2933.
See Youtube video about this MOSFET VSWR ruggedness https://www.youtube.com/watch?v=bMEsEATudgM
Assembled and tested PCB with matched quad of transistors VRF2933 – 1000W output.
Transmission line output transformer on 43 material cores.
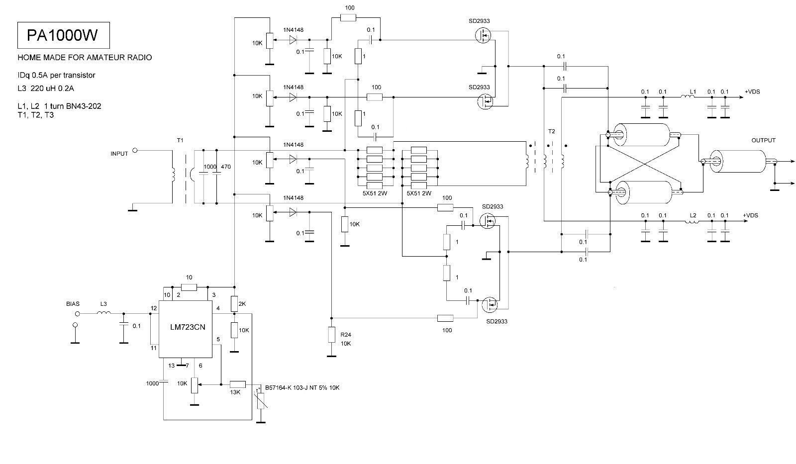
Temperature compensated BIAS voltage regulator.
Circuit board is FR4 double layer, 130 x 95 mm , copper thickness 50 um (1.5 oz)
Operating frequency band 1.8 – 30 MHz
Drain power supply voltage 48-60 V
Current consumption 30 A
Input power 6-8 W
Output power 1000W
Size with copper and heatsink 150 x 110 x 160 mm
Price: $390.00 USD


